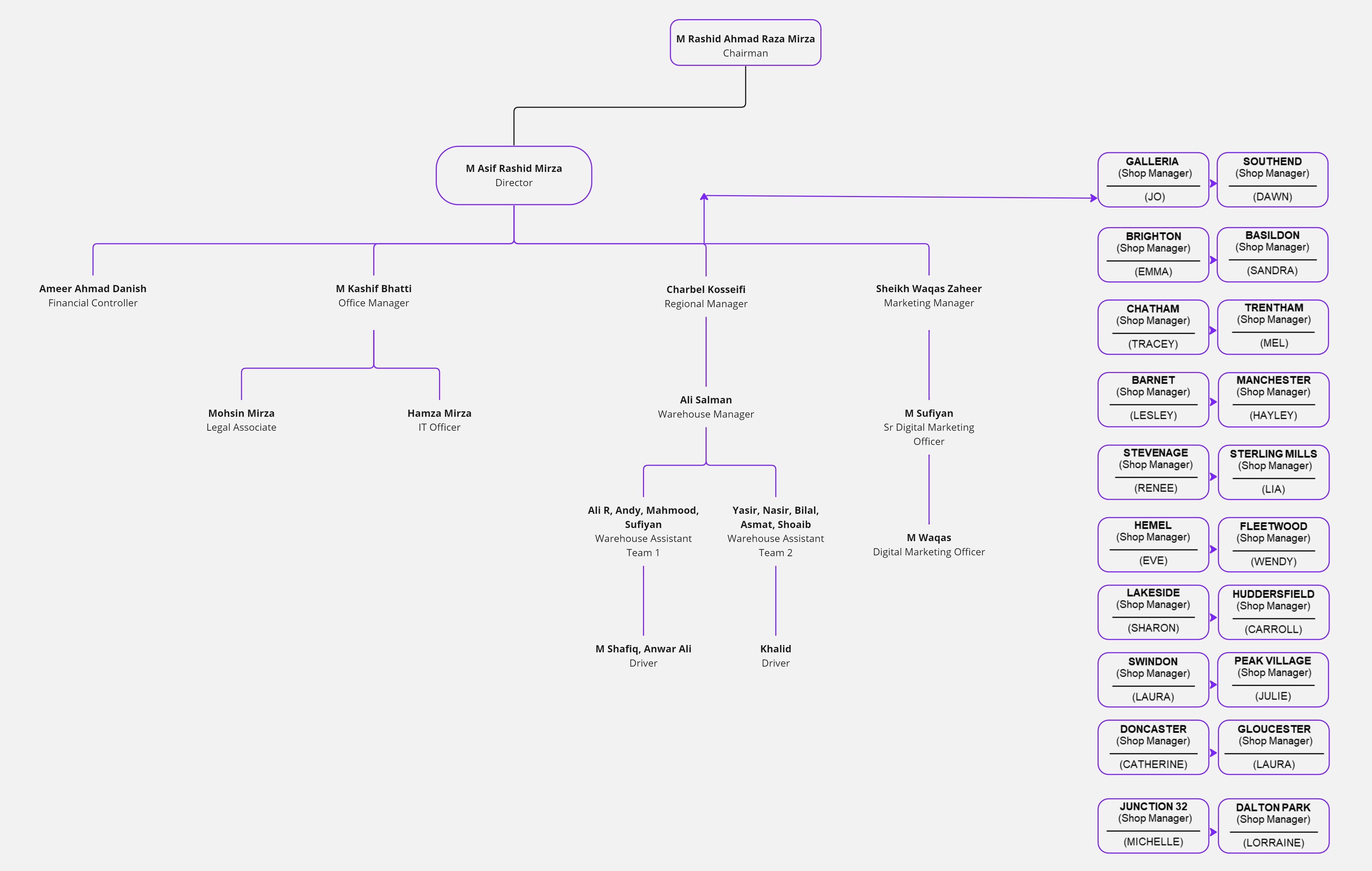
Organization Chart
Product Range
Stores
Our Brands
0
0
My Wish Lists
0
View Cart
0
Now Loading